新经济现象统计方法初步研究
课题组成员:颜宏晖 张雍雍 张晴 肖首雄 邓樱 刘杰
执笔:张晴 张雍雍 肖首雄
新经济现象的统计方法是国内外广泛关注的问题。新经济时代的到来,使得社会生活的各个方面都发生了深刻的变化,如何从统计的角度来反映这种变化,把握新经济的基本特征,是从事统计工作者义不容辞的责任,也是摆在我们面前的紧迫课题。
一、 新经济现象的实质
新经济是当今经济运行方式受信息通信技术的革命和经济全球化的影响而出现的一种新趋势。新经济与最近几十年来技术创新的影响密切相关,高技术产品、信息技术产品和服务、电子商务等是新经济的象征和主要内容,其表现是:计算机、移动电话、因特网以及其它许多商品与服务价格的急剧下降和效率的提高,金融市场的创新,新的支付手段的出现,与技术创新相关的其它产品与服务的效率与质量的改善和成本的下降,劳动生产率加速提高,高利润率,高投资率,低通胀,经济持续增长。
新经济可以理解为由新技术革命所推动的经济发展与增长,经济史上的一些重大技术革命,如铁路、电力、汽车等等,都曾推动了经济的发展与增长,都可以称作新经济,而当前的新经济是以信息技术革命为主的新经济。
二、新经济对经济发展的贡献
新经济对近年来的经济成就与发展做出了贡献。
1.信息技术通过三个方面推动经济的增长。新技术的发展带来了购买力的增加;新技术为新的需求提供了新的供给能力;新技术带来的新的传播手段导致了供给信息的扩大。在供给过剩时代,信息技术(如电子商务)在供给信息的扩大上,能够起到对经济发展全局的影响作用。虽然我们国家的经济增长目前主要靠投资作用,但新技术的因素在经济发展到了一定高度后,会逐步体现出来。
2.信息技术的发展使得经济结构发生了实质性的变化。信息技术革命推动了产业结构的优化和升级,特别是促进了第三产业的发展,波动性相对较弱的服务业在国民经济中的比重上升,经济的稳定性增强。
3.计算机与互联网的发展使商品和服务的供给和需求在时间上、空间上缩短了距离,这使买卖之间的脱节得以克服,使库存得以减少,甚至实现零库存,从而可以避免生产过剩或供给不足,有利于减少经济的波动。
4.高增长、低通胀。过去的经济实践和理论都表明,世界各国经济无不依循着从"高增长、高就业、高通胀"到"低增长、低就业、低通胀"的发展轨迹,经济发展就在这两极之间循环往复,而就业与通胀之间常呈现一种相互替代的关系。但随着信息技术的突破及其广泛应用,劳动生产率提高和物价下降逐步成为世界经济发展的共同趋势,"高增长、低通胀"正日益成为新经济最重要的趋势。
5.边际收益递增。边际收益递减是经济学边际革命的重要成果之一,但是由于信息具有可共享性、外溢性、扩散性,在以信息为基础的经济领域边际收益递增取代边际收益递减成为新经济的第二大规律。
6.非线性增长。与传统经济和传统产业相比,新经济和高科技产业更多地呈现非线性增长的态势,如IT产业、电子商务和网络经济都不同程度上表现出非线性爆炸式增长的特点,电子商务更以年均翻一番的超常规速度成长。
7.虚拟化趋势。新经济发展的一个重要因素是资本市场的完善,科技股市场的兴旺成为新经济的酵母。新经济非线性增长的前景支撑着股市的繁荣,而股市的繁荣又为高科技产业发展提供强大动力。固然,科技股存在一定的泡沫成分,但高科技产业的高度成长性又保证了新经济的链条不至于断裂。可见,这种虚拟化有其合理性。另外,随着信息化、网络化的推进,企业组织乃至银行的虚拟化也成为新的发展趋势,新经济的虚拟化正在具备越来越多新的内涵。
正是由于新经济对经济发展的做出的贡献及未来潜在的贡献,在统计中包括新经济的内容非常重要。
三、新经济现象统计的重要性
国家及地区的经济活动,受新经济的影响巨大,而且其影响多变。因此,我们需要从统计数据中寻找新经济对经济运行举足轻重的证据,看看经济是否的确发生了根本性和持久性的变化,以便对宏观经济做出清晰的评估。
1、评估各种因素对经济增长的贡献
根据经济学理论,经济增长有赖于劳动力、资本的增长和技术革新。信息技术革命以不断创新的新产品创造了新需求,又以新需求推动了供给,促进了社会总供给的良性互动,推动了经济的持续、稳定增长。通过新经济的统计核算,我们可以研究计算机、软件、通讯产业和其它高技术产业的创新对经济增长的影响,增进对经济增长和劳动生产率增长源泉的认识,这有利于我们选择适时的政策措施,发展新的产业群,以保持经济的持续增长。
"新经济"对经济增长影响最直观、最基本的体现,当前主要以计算机硬件、软件和通讯设备产量的变化来反映。信息技术产业产出的增长远远快于其他部门的产出,对经济增长的贡献率不断提高。通过对新经济现象的统计,我们可以了解信息技术产品的产出对经济增长的影响。
另一方面,"新经济"不仅体现于计算机硬件、软件和通讯设备等的生产,还渗透于信息技术产品在各行各业、各个层次的应用,计算机和通讯设备可视为特殊的资本品,和其他资本品和劳动一起投入生产,信息技术产品作为资本品投入也对经济的增长产生着影响。信息技术产品的投入量取决于资本品的相对价格和预期边际收益,当信息技术资本品相对其他资本品和劳动而言价格下降时,企业将改变投入组合,用信息技术产品替代其他资本品和劳动。因此,我们可以通过统计核算,分析信息技术产品作为资本品投入对经济增长的影响。
2、评估高新技术传播与转移的效果
利用投入产出进行技术创新的溢出效应的研究,我们可以分析采用新技术的计算机、软件、通讯产业所获得的好处能否扩展到该产业以外的领域?加大对这些新技术产业的投资所获得的直接利益能否对其他利用这些新技术的产业具有溢出效应?这使我们能够及时抓住信息技术革命可能带来的各种好处,推动经济更高水平的增长。
3、分析一系列经济政策的效果和作用
对新经济现象的统计分析和研究,核算信息产业和服务的价值,测算网络经济的规模,对快速发展电子商务的发展的进行统计,洞察新经济的各个方面,以准确反映新经济发展对经济发展的影响,为评估信息产业的产业政策的效果和作用提供依据。
四、新经济现象对未来统计方法的影响
1、统计内容的变化
统计的内容要与经济发展的轨迹相一致。目前,统计部门还没有形成关于新经济的总体指标体系,这同我们对于新经济的概念认同度有关。但是在反映经济形态的高级化上,比较重视的指标包括:信息产业增加值占GDP的比重,高新技术制造业占工业的比重等。新经济现象的产生,必将带来统计内容的充实和变革,增加反映高新技术产业、信息产业、电子商务等新经济现象方面的统计内容:如开展电子商务和信息产业的统计调查工作,研究制定相应的统计方法、统计口径、统计指标体系及统计范围。在GDP 核算中测算电子商务和信息产业,分析电子商务整体情况的信息及它经由产品、产业、地区对GDP的影响,高技术产品和服务对GDP增长的影响;通过投入产出核算,获得高技术产品和服务的详细分类数据;信息技术革命对非高技术商品和服务影响的统计数据,因为这些商品和服务包括在对GDP的最终需求中。从生产的角度测算高技术商品和服务对GDP的直接贡献,计算机及外围设备、软件;高技术商品和服务对GDP的间接贡献,这些间接贡献主要体现在产品设计、定货、产品制造中由于使用计算机及软件而对服装、家具,及其他商品和服务的价格及产出的影响。
2、统计调查方式的变化
现代信息技术的发展和电脑、网络应用的推广,对信息的记录、保存和交流产生了巨大的影响。一是信息资料的记录和保存方式已越来越多地由传统的纸载转变为磁载和光载,二是网上信息交流拉近了人们之间的时空距离,增加了信息交流渠道,统计调查作为社会经济信息的收集过程,必将受到这种影响的冲击。其直接冲击之一将是调查方式的转变,开始使用信息技术收集数据,如开发功能性强的互联网调查方案,资料的取得越来越多地通过电子网络来进行。建立统计调查网络平台,在系统内进行高效的统计数据信息传输,在系统外能与社会网络有效对接。
3、统计整理和分析手段的变化
现代信息技术不仅对统计调查有影响,也会对统计整理和统计分析带来变革,实现统计信息加工整理的现代化,实现统计咨询、监督和分析的科学化和规范化。统计的过程是统计调查、统计整理和统计分析三大环节连接的过程,是一个自始至终与广泛的社会经济信息打交道的过程。在高频率、快节奏、瞬息万变的信息社会,统计要想很好地满足社会对其信息的需求,除了进行及时、准确、完整的统计调查外,还必须进行快速、科学、有效的统计整理和统计分析。也就是说统计信息的质量既取决于统计调查,也取决于统计整理和统计分析。因此,我们不仅要把现代信息技术与统计调查相结合,而且更要与统计整理和统计分析相结合。也就是要把现代信息技术与整个统计工作相结合,发达的信息技术和健全的电脑网络系统,几乎可以使统计工作的三大环节同步进行,从而大大缩短统计工作链,极大提高统计效率。
4、国民经济核算未来的变化
(1) 统计核算技术的变化
新经济的涌现还使统计核算手段现代化成为可能,统计技术,特别是网络技术的发展,将会使部分统计核算专家和工作人员转入对网络数据进行核算处理这一新的工作中去。国民经济核算在网上的工作就是将各种符合国民经济核算体系框架要求的市场信息分辨、转化为国民经济核算体系的统计数据。因此,随之而来的是统计技术模式的变化:由传统的笔与纸的录入转变到网络计算机的记录。这一新的核算工作主要包括对基本核算概念的处理-网上或数据转换系统中,如何将国民经济核算体系的有关概念口径电子化、标准化。采用新的统计技术模式,就是依赖于建立一个为了保证基层单位与统计部门统一使用的概念体系,统计核算部门要做的工作就是完成这种概念不统一时的翻译转换。所以,通过基层单位与统计部门之间设置类似翻译功能的一个层次或技术面,从而保证统计部门与基层单位在使用概念等口径上一致。同时,统计部门也可以利用电子调查等方式,来修正翻译的数据。
(2)经济总量指标核算重心的变化
客观上,国民经济核算体系并不侧重于哪一个环节或哪一个帐户及概念,但由于生产概念对后续收入、分配、消费概念范围的自然划定,以及生产帐户的编制方式对国民经济核算帐户体系产生的巨大影响,在实际的经济总量指标核算工作中,侧重于生产方面的核算是一个不争的事实。在这种背景下,GDP和GNP是国民经济核算中最重要的经济总量指标。在1993年SNA中,对这两个指标有专门的说明。GDP被界定为是一个生产(增加值)概念。它是反映一个国家或地区产出结果方面的重要指标,是一个国家或地区常住机构单位生产劳动所创造的所有最终成果。GNP被界定为是一个收入概念。由国民国内收入加上国民国外要素收入所形成的。它反映一国在国内与国外所取得的收入的总和。
网络经济下,两种因素导致经济总量指标核算重心的变化: 第一,网络经济的虚拟性。在网络经济中,所有的交易活动,都依赖于网络界面来完成。同样的交易活动,具有了虚拟的形式。即便在网络上组织生产等活动,也更可能是由消费来决定的,即需要消费什么,网上便组织生产什么; 第二,生产与消费的边界变得更加模糊。往往是,生产就是消费,而消费就是生产。传统工业社会中,最终产品有两种具体形式,一是货物,二是服务。货物的生产与其随后的销售或再销售分离,这是货物显著的经济特征。而服务一旦生产完成,也就宣告它必定已经提供给消费者了。网络经济中,由于在网络上组织生产,实际的生产隐居幕后,并且象货物的生产与销售这样的环节,在网络界面上合为一体,就好象服务一样,生产的同时,就提供给了消费者。因此,网络经济更注重消费方面。GDP虽然是个生产概念,但在网络经济中,衡量社会最终成果的重要性可能要让位于衡量这些产品消费支出方面的性质。因此,GDP等总量指标核算的重心可能转向消费方面的考察。与之相连的是,国民经济核算体系侧重于生产环节的考察,也将转向侧重于消费和福利方面的核算。
(3)记录时间的变化
1993年SNA明确提出,国民经济核算的总原则是: "机构单位之间的交易必须是在债权和债务发生、转换或者取消时记录,即遵循权责发生制",国民经济核算体系在记录时间上,遵循权责发生制。其理由主要有两点: 第一,权责发生制核算原则的记录时间与国民经济核算体系界定的经济活动和其他流量的方式完全一致; 第二,权责发生制核算原则可应用于非货币流量。在网络经济下,国民经济核算体系的记录原则将会由现金收付制来代替权责发生制。现金收付制将会更准确地记录网络经济下的国民经济活动:(1)网络经济中各种经济活动高度市场化。经济活动交易化的体现,不仅表现为网上活动的增加,而且表现为交易活动的市场价格容易得到,其价格就是网上交易时的价格;(2)货币流量规模的变化。经济活动在网上得以进行,依赖的是网上的电子货币。从而在网上可以确定交易的发生,确认交易的记录以及账务。经济活动越网络化,这种规模就越扩大,现金收付制使用的范围就越广;(3)经济活动记录的即时性。经济活动依赖于网络平台,交易在网络上实现,依赖于电子货币在账号、账户间划拨来确定和完成。也就是说,在网上确定交易是否发生,主要看的是货币在各交易者账户上的收付来确定的。
(4)国民经济核算数据系统形态的变化
从国民经济核算体系最终所提供的数据系统形态来看,目前国民经济核算工作的结果,数据彼此是按照一个严密的平衡原则来计算并调整的,其所依循的是非常严密而封闭的账户体系。网络经济中,国民经济核算体系数据的搜集、整理与公布,表现出互动开放的性质。互动开放,就是指数据的得到与公布,与即时的市场交易情况是紧密相连的,数据系统受其影响很大。大部分数据处于网上搜集和整理,所以,数据来源与公布表现出互动性。对网上实现的交易,在交易达成之时,也就是在网上点击键盘或鼠标的同时,这一交易的价格和数量在网上就直接被记录了。这笔交易根据一定的程序进入国民经济核算体系的数据库后,被整合到国民经济核算封闭数据体系中,然后就可以随同国民经济核算数据体系同步公开。公布的周期,根据核算的周期而定。在核算周期内,数据在不断地更新,不断地进入核算体系,不断地在体系内进行整合。然后,在核算周期末,经过加工、整理后的数据体系便公开发布。
五、新经济现象的统计方法
(一)国民经济核算中新经济现象的核算
1.国内生产总值
居民消费支出:
在居民消费支出方面,新经济的影响主要体现在计算机和外围设备的购买,信息服务、软件及其他高科技产品的消费支出,获得居民在这些消费的支出后,通过价格指数来缩减,测算信息产品和服务实际的消费支出对经济增长的影响。
进行缩减的价格指数不同于传统的价格指数。如在美国采用的是享受价格指数,享受价格指数用于标准化商品的单位价格,如计算机的质量和性能在迅速变化,传统的价格指数所测量的是一个盒子中固定重量的草莓的价格变化,而不是测量每一盒草莓的价格变化,计算机的单位价格至少应是一个计算机盒子中固定计算能力的价格。美国在国民经济核算中广泛应用享受价格指数,用享受价格指数的方法来测算美国经济核算中计算机硬件与软件的实际支出带来的影响。
固定资产投资:
在投资领域,新经济的主要影响体现在企业在计算机及外围设备、软件等信息技术产品的投资支出。企业在信息通讯技术产品投资支出反映了信息通讯技术作为资本的投入对经济增长的推动作用。
存货投资:
存货方面,新经济的影响体现在新技术的进步使企业和消费者的关系发生了变化,信息技术更有效地分配那些需要通过复杂供应链的消费品,制造商对消费者的直接销售增加,供应链的成本降低,效率提高,企业的存货减少。企业可以用先进的计算机技术对存货进行控制,也使我们获得所需的库存分析资料等信息
进出口:
在进出口方面,新经济现象表现为计算机、软件、电信设备、半导体和其他高技术产品的进出口贸易额;另一方面,高技术和电子商务对进出口的最大的影响还体现在产品的生产地和使用地分离的经济成本降低,互联网克服了地理距离和国别障碍,大大降低了交易成本,促进了贸易额。
政府消费:
在政府支出方面,新经济的影响同样体现在计算机设备的购买,软件和信息设备的支出,测算在信息技术和其他高新技术方面政府的产出和实际GDP时,包括以下部分:
a)政府对计算机和其他高技术设备的投资
b)政府购买的计算机、信息技术等高新技术产品
c)政府对信息服务的消费
d)政府信息技术设备的折旧
投入产出
投入产出全面反映社会经济结构的变化及部门间的技术经济联系,可以提供反映新经济的有用信息。在投入产出核算中,通过重新划分投入产出部门,把对经济发展有重大影响的新的产业部门单独划分出来,包括制造业和服务业的相关部门,以提供信息技术和其他高技术产品、信息传输服务业、计算机服务和软件业的详细资料,使我们能用投入产出表分析新产业的发展对其他部门的影响,分析技术的变化对最终需求、中间投入、收入的影响,通过地区投入产出表的比较,分析技术变化对地区经济影响的效果。
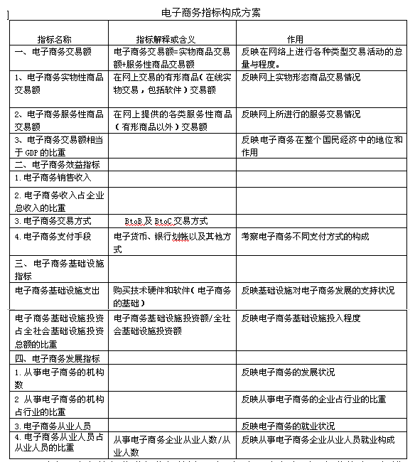
(二)电子商务的统计方法
新经济统计的主要内容是电子商务统计,随着全球电子化、网络化的快速发展,新兴的电子商务在经济活动中的地位和作用不断提高,各国统计机构开始对电子商务进行研究统计。1999年美国商务部公布了全球第一份官方电子商务零售统计,以后逐季公布美国电子商务交易的相关统计,以便了解电子商务的增长情况,反映美国信息经济时代的情况。英国国家统计局正在建立的新的统计业务之一就是电子商务统计体系。中国电子商务尚处在发展的初级阶段,有关电子商务的统计也是刚刚起步。到目前为止,中国还没有正式的、全面的、有关电子商务的官方统计调查,只是一些半官方或非官方的部门及机构尝试性地进行有关的统计调查,其内容以及涉及的范围也非常有限。综合起来看,在中国已经涉及到电子商务内容或仅包含电子商务一些指标的统计调查主要有4个,它们分别选取不同的调查对象来反映中国电子商务的发展水平与应用情况:
一是从网民角度开展的统计调查---《中国互联网络发展状况统计调查》。这是由中国互联网络信息中心(CNNIC)实施的统计调查。
二是从地区和全国角度开展的调查和综合测评---《CII中国电子商务总指数指标体系研究与指数测算》。这是由国家统计局国际统计信息中心(ISIC)与中国互联网研究与发展中心(CII)共同进行的。
三是从企业角度开展的统计调查(侧重于应用环境和发展规模情况)---《企业互联网应用和电子商务发展水平统计调查》,这是由国家经济贸易委员会贸易市场局同中国社会科学院信息化研究中心,以及北京大学网络经济研究中心进行的。四是从企业角度开展的统计调查(侧重于经营与销售规模及设备情况)---《企业电子商务发展现状调查》,由赛迪顾问有限公司(CCID)实施。
由于上述电子商务统计调查均为探索性的,有的是对调查方法进行探索,有的是对调查内容进行探索,而且这些调查的范围均很有限,能够收集到的规范性资料不够完整,而且缺乏严格意义上的调查数据---电子商务交易额,在统计调查中,电子商务交易额的统计应是着重解决的问题。
1. 电子商务的定义
通过网络进行的任何商品和服务的各种形式的交换活动。即通过交易发生实物性商品(如办公设备、有色金属等)所有权的转移,或实现了服务性商品(如金融服务、网络信息咨询服务等)的有偿消费(提供)。对电子商务的定义不仅包括电子商务交易,还包括电子商务基础及其支持服务。
2. 电子商务统计的调查渠道和方法
为了适应信息化时代对电子商务统计的需要,电子商务的统计调查工作应及早纳入官方统计工作发展计划,建立有关电子商务的官方统计调查体系。在现有的调查中增加有关电子商务的调查项目,开展年度电子商务的调查,或专门组织的电子商务调查。
调查内容一是调查用户、商家使用电子商务购物的支出,二是调查商家来自电子商务的收入,包括来自家庭、企业和政府采购三方面。
调查渠道主要从用户、商家两方面调查,同时从原有调查数据中识别分解。用户包括所有使用电子商务的个人、企业及政府;电子商务企业的调查对象分为两部分:一是已知从事电子商务的全部企业是根据已进行的调查及其他资源而了解到的从事电子商务的企业;二"未知的从事电子商务的企业",从工商登记的企业中抽取一定数量的企业,采用分层随机无返回抽样方法从每一行类别中抽取样本,这部分样本可提供对全部企业的无偏估计;还可通过在其他企业调查中添加筛选类问题(比如是否建立网站、是否从事电子商务等)来确定新设立的从事电子商务的企业。
开展电子商务统计,首先要制定有关电子商务的统计方法、统计口径、统计指标体系及统计范围,在指标的设计上,要包括电子商务交易额等核心指标,还要考虑可操作性。

对电子商务按行业进行分组统计,以了解电子商务在不同行业的应用规模、结构比例、分布情况、业务量等,如分为商业电子商务应用,其中包括商业中介批发、商业零售业、商业储运业;工业企业电子商务应用状况,具体包括钢铁、机械、电子、有色冶金、纺织、电力、煤炭、造船、轻工等不同的行业;建筑业电子商务应用状况;交通运输邮电业的电子商务应用状况,包括公路、水运、航空、铁路、邮政;科学、文化、卫生电子商务应用状况,包括文化、广播电视、新闻、科学研究、医药卫生、体育和社会福利事业等;旅游电子商务应用等等。
4.电子商务统计存在的问题
关于电子商务交易额的衡量存在很多问题:
鉴别电子商务企业及对电子商务企业进行分类十分困难。某个企业如果从事电子商务,可能是将电子商务与经营业务结合到一起。尽管统计系统有关于企业所属行业分类的信息,但现行行业分类无法区分电子商务企业和非电子商务企业。行业分类与用什么手段从事这一行业是两回事。
电子商务交易信息较难获得。对很多企业来说,电子商务仍然是相对较新的业务,交易总额仍很小,由于企业没有电子商务交易额的单独记录,因此不能报告交易额数据。
量化电子商务的好处更为困难。电子商务的好处主要有降低成本以及简便、及时地获得大量的信息,这些好处的量化可使我们更全面地度量电子商务,测量电子商务对宏观经济和企业的影响。但这一衡量十分困难,所以各国统计机构目前基本只能局限在测量电子商务交易额上。
(三) 信息产业的统计方法
新经济的一个显著特征就是信息的生产、交换和消费成为人类社会经济活动的主要方式,发展信息产业是全球性的趋势。
1. 信息产业的定义与界定
据了解,目前国际上比较有代表性的关于信息产业的定义和解释有三个,分别是由经济合作与发展组织(OECD)、美国商务部,以及美国、加拿大、墨西哥三国政府统计机构制定的。借鉴国际上比较成熟的经验,信息产业的内涵可概括为:人类在信息化过程中通过一定的手段、技术与物质载体,对信息产品的生产、收集、加工、转化、传播、服务,以及为此直接提供手段、技术和物质载体的全部社会活动的总和。
2.统计上界定信息产业的原则和方法
信息产业应是国民经济行业分类派生出的一个相关分类。因此,在划分信息产业时,还要遵循统计分类的一般性原则,即经济活动的同质性原则。在划分方法上,应以国民经济行业分类的小类为基础,按照信息活动的同质性,将与信息活动相关的小类行业归并为信息产业。
3.信息产业的统计范围和基本分类
根据信息产业的内涵和国民经济行业分类标准(GB/T4754-2002),信息产业的统计范围大体涵盖以下三个方面:一是信息产品设备,包括:信息产品设备的生产、销售和租赁;二是信息传输,包括:信息的传播、加工、处理和管理;三是信息服务,包括:软件设计、计算机服务等。也就是说,信息产业是对国民经济各相关行业中,有关信息技术产品生产、信息传播、信息加工、信息整理、信息管理等活动的综合体现。其范围跨越了三次产业划分标准中的第二产业和第三产业。
在分类结构上,信息产业应突出以高技术为基础的电子信息产品的制造和电子信息传播、处理、服务等活动,同时兼顾其他传统的信息活动。
信息产业统计初步分类框架共包括四部分。第一部分:电子信息设备。包括:电子信息及相关设备制造、电子信息设备批发和零售、计算机及通讯设备租赁。信息通讯技术产品的生产,当前主要以计算机硬件、软件和通讯设备产量的变化来反映。体现了信息通讯技术生产在国民经济中的地位,硬件、软件和通讯设备对经济增长的贡献。第二部分:电子信息传播。包括:电信服务、广播电视传播服务、卫星通讯、网络服务。第三部分:电子信息技术服务。包括:计算机技术服务、软件设计服务。第四部分:其他信息服务。包括:新闻、出版、广播、电影、电视、音像,以及图书馆和档案馆活动。
4.信息产业统计内容及指标体系
为了全面地反映信息产业的发展状况,其统计内容应该包括信息产业发展规模、结构、水平、效益等指标,力求做到核心指标突出,指标体系简洁明了。主要包括以下几个方面:
(1) 规模指标,从总量上反映产业的规模变化,是核心指标。
总产出:是指核算期内生产信息产品或提供信息服务过程总价值。反映该产业发展的总规模。
增加值:是指核算期内生产信息产品或提供信息服务过程中新创造的价值。
按收入法计算:
增加值 = 劳动者报酬+固定资产折旧+生产税净额+营业盈余
从业人员:反映核算期内从事信息产业的人数。
资产总额:包括固定资产和流动资产两部分,用以反映企业资产总规模。
(2) 效益指标,反映该产业宏观经济效益的指标。
销售(营业)收入:企业在销售产品或提供劳务过程中取得的收入。
利税总额:用以反映信息产业的盈利能力,对社会的贡献。
(3)结构指标:反映信息产业的地位和作用。
信息产业增加值占GDP的比重:反映信息产业整个产业在国民经济中的地位和作用,对经济增长的影响。
信息产业基础设施投资占全社会基础设施投资总额的比重:反映信息通讯技术产品作为资本品投入对经济增长的影响。
(4) 价格指标:主要通过可比价格的计算,来反映信息产业的发展速度,消除价格因素影响,反映其综合变动情况。
5.信息产业统计调查的渠道
信息产业横跨二、三产业,其产业活动是由一个产业群活动总和组成,管理渠道和方式比较多,因此需要结合实际采取多种调查方法。
(1) 综合调查:利用政府统计部门的综合调查方法,层层上报,取得相应数据。这种方法既使用了现行的统计调查渠道,又不增加更多的人力物力,效果较好。如:总产出、增加值、资产、从业人数等指标,可通过专业统计报表取得相应数据。
(2) 部门调查:先确定统一的统计范围、口径,再通过相应的主管部门分别进行调查,由统计部门进行汇总。适合于部门管理垄断性比较强,行业覆盖面较全,统计报表比较健全的行业,比如邮政、电信等。
(3) 抽样调查:通过抽样调查取得相应的样本数据,用以反映整体情况。这部分内容比较适合于流通、服务行业。
(4) 典型调查:通过选取典型单位,取得有关数据,来推算总体,这种调查方法可与抽样调查结合使用。
调查方法的选取,总的原则,是与专业统计制度有机结合,尽量利用现有的报表,减少额外的工作量。同时采取其他一些可行的调查方法,与各专业统计协调,统一范围、口径,形成相对独立和完整的信息产业统计制度。
6.信息产业的统计核算方法
1. 规模指标:有关总产出、增加值的测算。可以参照《中国年度国内生产总值计算方法》来测算。"资产"和"从业人数"也可以从相应的专业统计报表中得到。同时可参照第二次基本单位普查数据,得到相应行业的单位个数、从业人数以及相应的财务指标,求的相应的比例关系,进而估算整个行业的增加值等指标。
2. 效益指标:利用相应的专业统计报表得到。
3.价格指标:通过抽样调查求得,如:通过现行物价调查渠道,求得相应指标的可比价格,进而求得发展速度。
通过对新经济现象统计方法的探讨,将有利于我们对新经济现象的分析和研究,使我们能够在统计数据中分析新经济对经济的影响程度,也有利于提高统计数据的质量。然而,一项制度的改革不可能一蹴而就,新经济现象的统计方法,还需要在统计研究与实践中不断改进、充实和完善。
扫一扫
在手机打开当前页





关闭
湘公网安备 43010202000995号